Ich habe die Lösung gebaut, aber sie funktioniert nicht, gibt es ein Schaltplan/Schematic der lezten platine?
Danke
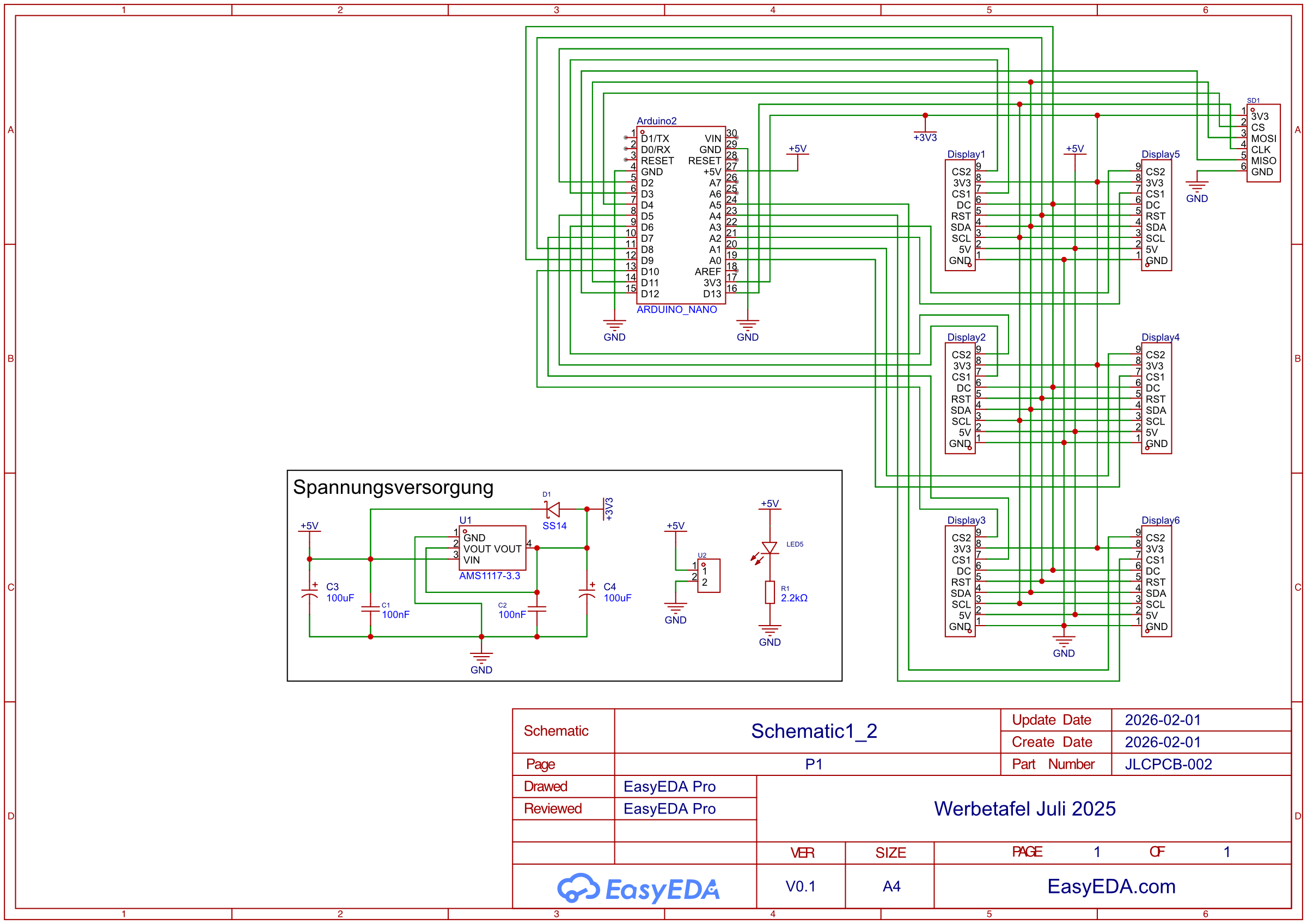
Schaltplan/Schematic
- Gasco Verified
- Ritter der Beleuchtung
- Beiträge: 532
- Registriert: Di 15. Apr 2025, 14:24
- Wohnort: Grevenbroich
- Hat sich bedankt: 622 mal
- Wurde bedankt: 1052 mal
Re: Schaltplan/Schematic
Hallo Apadt
erstmal herzlich willkommen im Form
zu deiner Frage
welche Lösung hast du gebaut, wo war das Problem?
sie funktioniert nicht, was denn genau ?
Schaltplan/Schematic der lezten Platine, es gibt viele Platinen ... welche denn ?
Du mußt schon konkrete Angaben machen, dann kann dir auch geholfen werden
erstmal herzlich willkommen im Form
zu deiner Frage
welche Lösung hast du gebaut, wo war das Problem?
sie funktioniert nicht, was denn genau ?
Schaltplan/Schematic der lezten Platine, es gibt viele Platinen ... welche denn ?
Du mußt schon konkrete Angaben machen, dann kann dir auch geholfen werden
Im Biathlon 2ter geworden... wie?? er hatte doch eine Waffe dabei
viele Grüße aus dem Rheinland
Bodo
und denkt an das 11te Gebot
dua di ned deischn....
noch was wichtiges ...http://www.flugpate.com/
mein Projekt: meine Neue
viele Grüße aus dem Rheinland
Bodo
und denkt an das 11te Gebot
dua di ned deischn....
noch was wichtiges ...http://www.flugpate.com/
mein Projekt: meine Neue
- raily74 Verified
- MLL-TEAM

- Beiträge: 618
- Registriert: Di 8. Apr 2025, 20:48
- Wohnort: Kassel (LK)
- Hat sich bedankt: 1178 mal
- Wurde bedankt: 2724 mal
- Kontaktdaten:
Re: Schaltplan/Schematic
Ich nehme an, es geht um den Schaltplan der 790er.
Den habe ich soeben ins Wiki hochgeladen...

Den habe ich soeben ins Wiki hochgeladen...

Viele Grüße, Michael
Das 3-Generationen-Projekt | H0-Epoche V Anlage im Bau ─ YouTube MLL | Erwecke deine Modellbahn zum Leben
Neu! Die MLL-Suche | Teste sie jetzt! Du wirst begeistert sein. ─ MobaLedLib Wiki | Alle Lösungen zentral an einem Ort
Das 3-Generationen-Projekt | H0-Epoche V Anlage im Bau ─ YouTube MLL | Erwecke deine Modellbahn zum Leben
Neu! Die MLL-Suche | Teste sie jetzt! Du wirst begeistert sein. ─ MobaLedLib Wiki | Alle Lösungen zentral an einem Ort
-
- Vergleichbare Themen
- Antworten
- Zugriffe
- Letzter Beitrag
-
- 5 Antworten
- 3233 Zugriffe
-
Letzter Beitrag von GerdR Verified
